Gy6 150 simple harness info please

Trying to get your Spree/Elite to run, or run better? Post your questions here.

Moderator: Moderator

Post Reply
12gauge
Goped
Goped
Posts: 95
Joined: Sat Oct 19, 2013 9:43 pm
Location: indianapolis, IN

Gy6 150 simple harness info please

Post by 12gauge »

Someone please post good layed out pic of this harness or simple diagram of how to wire gy6 150 to run and have electric start that's it please help I know none of you care about 4t s*** but I know a lot of you are good with these things Chopin harnesses for racing or drag
mousewheels
Veteran OG
Veteran OG
Posts: 3485
Joined: Tue May 22, 2007 8:10 pm
Location: North of Seattle, WA

Re: Gy6 150 simple harness info please

Post by mousewheels »

----
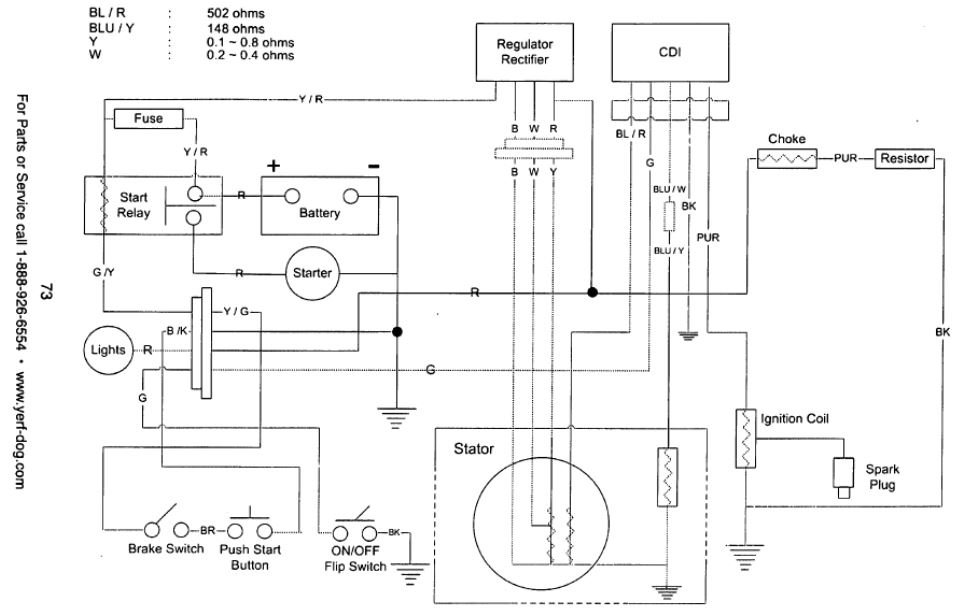
Simplified diagram from Yerf Dog 150cc GY6 ATV. It would be a good idea to double check with your own GY6 electrical diagram.
GY6_Barebones_wiring.jpg
GY6_Barebones_wiring.jpg (59.56 KiB) Viewed 3643 times
Original Yerf Dog diagram
GY6_Wiring.JPG
GY6_Wiring.JPG (70.67 KiB) Viewed 3643 times
-- Pictorial ignition connection diagram from the 'net
Gy6_Ignition_Pictorial_Connections.jpg
Gy6_Ignition_Pictorial_Connections.jpg (60.17 KiB) Viewed 3642 times
12gauge
Goped
Goped
Posts: 95
Joined: Sat Oct 19, 2013 9:43 pm
Location: indianapolis, IN

Re: Gy6 150 simple harness info please

Post by 12gauge »

Sorry about that was going on house arrest and wanted to figure out ASAP. So does the yellow go to positive on battery for trickle charging or white ?
mousewheels
Veteran OG
Veteran OG
Posts: 3485
Joined: Tue May 22, 2007 8:10 pm
Location: North of Seattle, WA

Re: Gy6 150 simple harness info please

Post by mousewheels »

So does the yellow go to positive on battery for trickle charging or white ?
--
Scroll up, the un-modified "Yerf dog" diagram does just what you want --
  • E-start
  • Battery charge
  • Ignition
Connect both the yellow and white wires to the regulator per diagram. Omit the "LIghts" and "Choke" + Resistor from the diagram if still being minimalist.

Yet if it's a daily driver below 70 degrees or so, leaving the "Choke" (Bystarter) and resistor in will still be clean looking. All all components can be nearby the engine/stator.
12gauge
Goped
Goped
Posts: 95
Joined: Sat Oct 19, 2013 9:43 pm
Location: indianapolis, IN

Re: Gy6 150 simple harness info please

Post by 12gauge »

I am gettin oko 28 with pull choke
Post Reply